
What to Expect: Preschool
Guidance and information for the preschool years with Down Syndrome
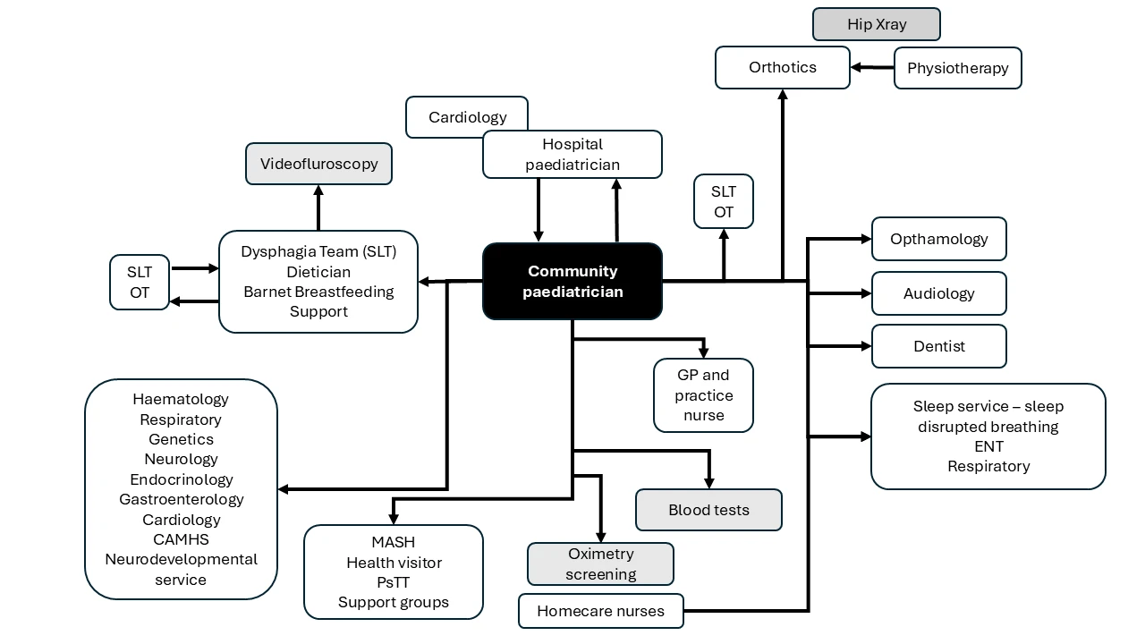
Medical Reviews by Community Paediatrician
![]()
(See Down Syndrome Checklists according to age).
Please encourage parents to bring the PCHR (personal child health record) to every appointment.
Please encourage professionals to document their findings in the PCHR (red book).
All the therapies (physiotherapy, SLT, OT and the dysphagia team) form the Barnet Children's Integrated Therapies.
Appointments
Appointments take place at Edgware Community Hospital or at Underhill Children's Centre (BIG-DS). Initial appointments are 90 minutes, and follow-ups are 45 minutes. See Making Visits to Hospitals Easier.
For each appointment, ensure that the following takes place:
Notes review
- Review of the hospital notes and any discharge summaries.
- Look for any interim admissions to the hospital - Enquire specifically about infections. (See Immune System, Infections and Immunisations).
- Any concerns regarding hearing and vision as identified by the neonatal team, parents or educational setting (See Dietetic Service and Weight Management and Top Tips for Triaging and Treating Kids With DS).
- Collate information from tertiary centres / GOSH.
- Organise a renal ultrasound on every baby (unless already under urology/referred previously).
History and discussion
- Enquire specifically regarding medical problems known to be associated with Down Syndrome and take every opportunity to remind families and carers of "red flag" symptoms.
- Perform a full feeding history and assess for risk of aspiration, GORD, and treat according to NICE or local policy guidelines. Ask specifically for coughing after feeds, choking or wheezing episodes (see Dysphagia, Speech and Language Therapy (SLT) for Red Flags).
- Screen for signs and symptoms of Diabetes (See Diabetes and Down Syndrome). Children with Down Syndrome are four times more likely to develop diabetes than other children, so about 1 child in 60 with Down Syndrome will also develop diabetes. It has been reported that, as a group, children with Down Syndrome tend to develop diabetes earlier than other children in the general population.
- Developmental progress.
- Check sleep patterns, including any signs of sleep disordered breathing (See Sleep & Sleep Disorders). Any red flags for sleep apnoea, such as snoring, sweating, gasping, excessive restlessness, mouth-breathing, and daytime somnolence. A video of them sleeping and the noise/sounds associated is very useful, which can be at naptime or nighttime.
- Signs of constipation or other bowel problems. See Constipation, Coeliac Screening (Including HLA Typing) and Gastroenterological Complications to evaluate further - history, examination, triggers, management and treatment, use Bristol Stool Chart to help. Gastrointestinal problems in children with Down Syndrome.
- Ask about family and social history and support network.
- Take time to listen to any parental concerns and watch any videos they have recorded on personal devices that have been concerning them, including sleep concerns or unusual movements.
- Encourage families to attend our DS hub in Underhill Children's Centre. There are weekly early intervention groups led by the Early Years SEND Advisory Team, multidisciplinary input from other allied health care professionals (physiotherapy, Occupational therapy (OT), dentists, etc) and the opportunity to meet other families.
- At each clinic attendance, ensure parents are aware of the "red flags" for cervical spine instability, and that they should seek immediate medical help if they are present (DSMIG guidelines, Atlanto-Axial Instability).
- Remind families and GPs of the importance of aggressively treating sepsis. Where sepsis is suspected, they need to be seen immediately and treated with appropriate antibiotics. Doses may need to be increased or prolonged; discussion with the hospital-based paediatricians on call is recommended. If recurring infections occur, consider antibiotic prophylaxis in discussion with a respiratory paediatrician and seek to find an underlying cause. (See Immune System, Infections and Immunisations).
- Promote the flu vaccine and immunisation schedule (See Immune System, Infections and Immunisations):
- Annual influenza vaccine via GP/practice nurse (from 6 months to 2 years, this is the inactivated injected form, after 2 years it is the nasal flu vaccine).
- Pneumococcal vaccines - an additional pneumococcal immunisation is now universally agreed (from Autumn 2019 onwards) for every child with Down Syndrome and not only those at "high-risk", via a GP/practice nurse.
- From age 2 years - Offer a one-off single dose of Pneumovax II (PPV 23).
Examination
- Plot growth & OFC:
- On the Down Syndrome Growth Chart in notes and in the Red Book (PHCR). (See Growth Charts and Inserts for Red Book) Rapid weight gain (from 1 year) should prompt a check of Thyroid function.
- Developmental Assessment/milestones:
- Griffiths developmental check or SOGS (Schedule of Growing Skills) - highlights can be found in the PCHR (Personal Child Health Record, also known as the Red Book with the extra green insert for DS).
- Social communication skills.
- Cardiovascular examination:
- Rarely, echocardiography, particularly in the first few days after birth, may fail to diagnose AVSD and other major shunt lesions. Hence, there should be a low threshold for repeating this investigation if symptoms or signs of cardiac disease are detected at any age, even in the presence of a "normal" early echocardiogram.
- Respiratory examination:
- Aspiration, viral-induced wheeze.
- Skin:
- Looking in particular for signs of thrombocytopenia.
- Neurological:
- Look for any signs of cervical spine instability or cord compression.
- Lower limb alignment and foot position when weight-bearing, e.g. standing, walking.
- ENT:
- Signs of middle ear disease or upper airway obstruction.
- Eyes:
- Squint, cataract, nystagmus or blepharitis. Nasolacrimal duct obstruction sometimes needs referral.
- Dentition.
- Urology:
- Check for undescended testes at first review at 3 months and every review thereafter - advise parents for an annual birthday check for undescended testes.
Additional Considerations at 3 Month Review
Notes review
- Cardiology - Initial echo findings and ensuring appropriate follow-up is in place.
- Collate information from the physiotherapist and dysphagia team initial assessment reports, and from the Early Years SEND Advisory Team.
- Ensure all required professionals are involved, including physiotherapist, Early Years SEND Advisory Team, SLT, Health visitors, and hospital paediatrician.
- Ensure there are no missed or outstanding appointments from hospital discharge.
- Hospital paediatrician - Discuss with the hospital-based team - Do they still need to see the family, or can they cancel their appointment with all future medical care coordinated by the community paediatrician?
History and discussion
- Are there any unusual movements or spasms? (Consider Reflux and consider infantile spasms/West syndrome and refer for an EEG (See Neurophysiology Referral Form (EEG) and Melatonin Guidance (EEG Usage)) +/- referral to a consultant paediatrician with a neurology interest at Barnet Hospital).
- Discuss infant feeding and recommend upright feeding to reduce ear inflammation/otitis media and gastro-oesophageal reflux disease (GORD). Explore thoughts around weaning.
- Careful counselling with explanation of the condition, including genetics of the condition and associated medical conditions.
- Enquire as to how the family have adjusted to the diagnosis and offer support as required.
- Make sure a red book insert has been given to parents.
- Signpost again to local resources and contact details of Down's Syndrome Association, if not already known.
- Discuss Disability Living Allowance (DLA and Carer's allowance. This is often more successful when applied for at 6 months of age, but it is good to start the process, as it is rather lengthy. Early Years SEND Advisory Team, MENCAP and Barnet Carers are all able to help with this (See Resources for Families and Professionals).
- Social support services - Consider referral to Social Care/ 0-25 Disabled Children's Team (Referral form - 0-25 Children's Disability Team, Children's Social Care) for early support/universal services assessment. The Multi-agency safeguarding hub (MASH) looks at referrals and can decide which services are most useful for the family. This may be for support for families, therapeutic work around bonding and relationships, support for siblings, a family support worker, help with benefits, housing, social concerns, later on for clubs and activities, short breaks, respite and so on.
- Encourage parents to take videos of any behaviour or concerns they have.
- Start early discussion around weaning onto solids (usually from 6 months of age) in liaison with the paediatrician/feeding team/SLT +/- dietician. Usually guided by these professionals as to when to start and how to progress with textures. It may be delayed if concerns around aspiration and food may need thickening. If the baby was born prematurely, ensure professionals are aware so they can advise accordingly.
- Makaton signing for babies - EY SEND Advisory team have qualified Makaton trainers deliver this free course each term. This course is designed for parents and family members who would like to learn more about Makaton Signing for Babies and how it can help support language development. It runs for 6 hours over 4 weeks. If you would like to be invited, please let your child's Early Years SEND Advisor know, and you will be invited when the next course is run. The course is delivered via Zoom. More information.
Examination
- Eyes - Check for cataracts - Check red reflexes and document, fixing and following and visual behaviour, check for squint and for nystagmus.
- Investigations:
- Check the results of chromosomal testing.
- Check the results of TSH on the Guthrie card.
- FBC and blood film - Has this all been checked and managed accordingly by the hospital paediatric team?
- Does it need discussing with the haematologist? (See Haematology Guidance).
- Check that the Neonatal Hearing test has taken place and act upon any results that require follow-up.
- Ensure cardiology assessment is completed - Every baby needs a minimum of one echocardiogram by the paediatric cardiologist in the hospital.
- Check for undescended testes at 3 months and every review thereafter - Advise parents for an annual birthday check for undescended testes (as even surgically corrected testis can later become undescended and are at greater risk of tumours).
Additional Considerations at 6 Month Review
History and discussion
- Discussion around weaning onto solids in liaison with the paediatrician/feeding team/SLT +/- dietician. Usually guided by these professionals as to when to start and how to progress with textures. It may be delayed if concerns around aspiration and food may need thickening. If the baby was born prematurely, ensure professionals are aware so they can advise accordingly.
- Report back thyroid results (See Thyroid Guidance for advice).
- Dental hygiene and tooth brushing.
- Therapy and educational input - e.g. Makaton signing through The Early Years SEND Down syndrome advisor or local signing groups.
- Discuss sleep hygiene and routine, daytime naps, night-time wakenings and sleep onset difficulties? For ongoing sleep issues and sleep onset or overnight wakenings - consider if this could be medically related, eg GORD, aspiration, OSA, SDB +/- behavioural component.
- Are there any unusual movements or spasms? (Consider Reflux and consider infantile spasms/West syndrome and refer for an EEG (See Neurophysiology Referral Form (EEG) and Melatonin Guidance (EEG Usage)) +/- referral to a consultant paediatrician with a neurology interest at Barnet Hospital).
- Ensure renal ultrasound been done and results checked. If not, book one.
Additional Considerations at 1 and 2 Year Reviews
History and discussion
- Have a low threshold for investigation of coeliac disease - See Constipation, Coeliac Screening (Including HLA Typing) and Gastroenterological Complications. Any constipation? Pain? Fluctuating bowel habit? Concerns around weight?
- Triggers for constipation - Consider pain (e.g. a fissure), fever/dehydration, dietary intake (in terms of fibre content), other medicines, other conditions and family history of constipation. Psychological issues and expression of distress? Toilet training/aversion? (See Constipation, Coeliac Screening (Including HLA Typing) and Gastroenterological Complications for treatment).
- Behaviour and social communication.
- DLA and other benefits.
- Dental hygiene and tooth brushing.
- Therapy and educational input - E.g. Makaton signing through the Early Years SEND Down syndrome advisor or local signing groups.
- Down Syndrome advisor leads on discussions and timings of nursery provision, EHCP planning and also about special educational needs inclusion funding (SENIF).
- Discuss sleep hygiene and routine, daytime naps, night-time wakenings and sleep onset difficulties? For ongoing sleep issues and sleep onset or overnight wakenings - consider if this could be medically related, eg GORD, aspiration, OSA, SDB +/- behavioural component.
Ensure you have checked the following
- The child is not having excessive sleep in the day (catching up on poor nighttime sleep quality) or not enough naps or naps that are too late in the day, interfering with bedtime.
- There are no clear environmental causes for night wakenings (like loud noise or light).
- No behavioural causes/sleep associations are affecting the child from learning to self-soothe (such as rocking the child to sleep or allowing the child to fall asleep on the breast or bottle). Eg. The child learns to expect the rocking to get to sleep, so wakes up and cries as they do not know how to self-soothe and rely on the rocking to get back to sleep.
Some sleep problems can be improved with good sleep habits (sometimes called sleep hygiene).
These are some general strategies that may improve the person's chances of a good night's sleep:
- A nightly consistent routine at bedtime.
- A bedroom that is free of distractions (eg cut out any unwanted light or noise).
- Regular sleeping hours.
- Regular exercise and activities.
- Avoidance of caffeine and other stimulants in the evening.
- Some people have been helped to sleep by a soundtrack of calming sounds.
- A sleep diary can be helpful, too.
For children specifically:
- Watch for daytime naps - Is this age appropriate? Timings? Are they interfering with nighttime sleep? Remember to check car journeys or nursery/school transport - is the child nodding off?
- Look up how much sleep is needed (it is a range) for the child's age and how long it is recommended for the child to stay awake before going down for a nap (if still having naps). Use this knowledge to plan the daytime routine into chunks of time.
- Use this knowledge to help learn and look for sleep cues.
- Encourage the child to fall asleep on their own when DROWSY but not actually asleep, so they learn to self-soothe themselves.
Further support and resources:
- Discuss with the health visitor, who has an important role here and expertise.
- Consider referral to the sleep service at GOSH or Evelina hospital (See Sleep & Sleep Disorders), or trial of melatonin if it is predominantly sleep-onset difficulties (See Sleep & Sleep Disorders for melatonin information).
Additional Considerations at 3 and 4 Year Reviews
History and discussion
- Enquire about school choices and liaise with the Early Years SEND Advisory Team.
- Discuss future follow-up with parents and refer to the designated community paediatrician for ongoing medical reviews on an annual basis (School-based Down Syndrome clinic at Edgware General Hospital, Chase Farm Hospital and special schools).
- Children will be discharged from individual services when appropriate, with agreement from parents/ carers. For example, often physiotherapy services will discharge the child before they start school if walking and reaching developmentally appropriate milestones. However, it is important to check the child's development at each review by the paediatrician and other professionals involved and refer back to the appropriate team if concerns, e.g. if gait issues develop, investigate and refer back to physiotherapy if needed.
- Discuss toilet training.
Referrals
- Hip screening - For any child not yet weight-bearing (3+), request a hip x-ray, a CK, and ensure physiotherapy input.
- Referral to Specialist feeding team/SALT if on fluid thickeners and previously discharged as feeding was stable - consider an assessment of feeding before school and to help with transition, e.g. if child is on thickeners for food and/or fluids, this needs to be put into a mealtime individualised guideline and school staff need training in how to make up and use the thickeners. SALT team to liaise with the dietician (rf-tr.bcfhdieteticpaeds@nhs.net) and the SENCO and school nursing team to ensure these needs are properly documented. (See Fluid and Food Thickeners).
- Referral to Occupational therapy to assess school-based needs, e.g. seating and positioning in class or in the lunch hall, any additional equipment needed to support feeding or writing or learning. Social care OT may also be needed within this assessment.
- Consider referral to CAMHS if needed:
- e.g. BEH CAMHS 0-5 Service - BEH offers a Tri-Borough 0-5 service combining the Enfield Parent Infant Partnership (EPIP) team, who work together with parents and their babies up to the age of two and the Children's Centre Therapeutic Team that works with children aged 2-5. eg child psychologists or psychiatrists based at SCAN (Service for Children and Adolescents with neurodevelopmental needs - A subservice of CAMHS):
- Contact info - BEH single point of access, for triage and intake across Barnet, Enfield and Haringey, Tel: 020 8702 3111. Complete the relevant CAMHS service referral form on EMIS and email beh-tr.camhs-spoa@nhs.net.
- If concerns about social communication, discuss with other professionals and family about referral to the TAASC forum (their community paediatrician to take the lead here).
- Social care referral for support? Short breaks?
- Referral to specialist school nurse/mainstream school nursing team for children starting school (See School Nursing Referral Information) with additional health needs in mainstream schools, e.g. if gastrostomy or needs continence support.
Missed Appointments
Parents/carers need to be aware that all services have a policy to discharge following one or two non-attendances. As children with Down Syndrome have complex needs (health and developmental), families must engage with all services provided. If there is a situation where the child's needs are not being met because parents are not engaging with professionals, this will need discussion with the family and team around the child, and strategies put into place to support the family. Sometimes we may need to involve outside agencies to also support this engagement, like social care, to benefit the child.
Investigations
Thyroid Function
Venepuncture at age 6months, 1 year and annually thereafter throughout life - To check T4, TSH and thyroid antibodies. (See Thyroid Guidance).
Where the T4 is normal, and the child is asymptomatic, but there is a mildly raised TSH (less than or equal to 10mu/l) or thyroid antibodies are present, re-check after 6months. A specialist opinion may be warranted.
Have a low threshold for testing thyroid function at other times if clinically indicated, eg lethargy and/or changes in affect, cognition, growth, or weight. Testing should be continued throughout the lifetime.
If the child is already under the endocrinology team on Thyroxine supplements, please leave monitoring of TFTs with the endocrine team.
Cardiology
Seen locally by paediatricians with a specialist interest in cardiology in Barnet, unless any abnormalities were prompting expedited tertiary referral. Every baby needs a minimum of one echocardiogram by a paediatric cardiologist in the hospital.
Feeding/Aspiration
Liaise/communicate with paediatric dysphagia team (SALT) if any RED FLAGS or concerns; much of aspiration in DS is silent and thus difficult to detect on history alone. Specifically, aspiration must be actively excluded in any child with respiratory issues above what would be expected for any normally developing child with the use of videofluoroscopy. Help with prescribing special feeds or thickeners if needed, and liaise with the GP for ongoing prescribing if any issues.
Respiratory
Overnight oximetry is required for asymptomatic children with the paediatric homecare nurses at 6 months of age, then 12 months of age and annually thereafter until 3-5 years of age. (See Sleep & Sleep Disorders and Homecare and Community Paediatric Nurses).
Nurses email the community paediatrician the reports/trace - we need a minimum of 4 hours to have value. Discuss with the respiratory lead at the local hospital or with the respiratory consultant at GOSH if concerns or help in interpreting. Refer to the tertiary centre for a formal sleep study if screening oximetry shows signs of SDB (both the baseline saturations overnight and desaturations). Please note that the oximetry is a screening test and is being used in ASYMPTOMATIC children with Down Syndrome, as we know, even in this group, there is a significant risk of missing SDB, which can have health and cognitive effects. The SYMPTOMATIC group would have been referred to tertiary ENT or sleep services without this oximetry screening. (See Sleep & Sleep Disorders for research, current thinking and discussions Dr Ella Rachamim has had with key professionals in this area). In Barnet, we have a Nelcor oximetry machine and software.
Gastrointestinal
Consider coeliac screening. Test for coeliac with the antibody test (TTG with a TOTAL IgA (a blood test)). The child needs to be on an adequate amount of gluten (should be on a gluten-containing diet >6g/day) to validate this test. Discuss with paediatric gastroenterologists at RFH if you are unsure. The alternative option is to carry out HLA testing (a blood test), which does not require the child to be on sufficient amounts of gluten. This will give us an indication if the child is in a group that may go on to develop coeliac disease or is in a group that will not, in which case we only need to watch the first group and have a low threshold for repeat testing using TTG as they grow. This HLA test can be organised through the Anthony Nolan laboratories (Referral form).
Immunology
Consider immunological investigations - Can discuss with local consultant immunologist, Tel 020 7830 2141 (Ext 34519). (See Immune System, Infections and Immunisations).
Check the above immunology tests at:
- Any review if ‐ with ≥ 4 infections in 6 months requiring GP visits/ill-health > 5 days OR admission for sepsis OR any review with unusual infection.
- Timing of immunology blood tests: at least 1 month after completion of the 12-month routine Hib/MenC/PCV booster immunisations.
Note: Immunoglobulins, Functional Antibodies, Pneumococcal Antibodies, and Lymphocyte subsets are checked routinely in some boroughs, so have a low threshold to consider doing these or to discuss.
Haematology
- Consider checking Ferritin and iron studies if nutritional concerns (or restless sleep reported, which could be iron deficiency and need ferritin above 50, ideally).
- TAM requires ongoing surveillance until age four with FBC and blood film.
Nutrition
- Consider a check of vitamin D, calcium, and bone profile if nutritional concerns (aim for vitamin D above 75).
Renal
- Renal ultrasound once in infancy.
Referrals
Growth/Feeding
- Consider a dietitian referral for faltering growth and the need for nutritional supplements.
- Discuss infant feeding/breastfeeding support at local children's centres (Barnet Breastfeeding Project Coordinator, see Barnet Breastfeeding Support and Referral Form).
- Dysphagia service at GOSH for assessment of feeding, including a videofluoroscopy (via SLT). There are also options for paediatric VFSS (videofluoroscopy) at the Royal Free Hospital.
Upper Airways Obstruction or Sleep Disordered Breathing (SDB)
- Refer to ENT at GOSH.
- Consider referrals to the Sleep Service at GOSH if worries about sleep-disordered breathing (SDB). Alternatively, the Evelina Children's Hospital for sleep services.
Respiratory
- Consider referrals to the Respiratory team at GOSH if worries about recurrent respiratory infections or persistent oxygen requirements, or a local Barnet/Royal Free paediatrician with a respiratory interest.
- Refer to hospital consultant or neonatal outreach nurses for RSV prophylaxis, in season, for those with a significant cardiac left-to-right shunt, according to local criteria (See Criteria for RSV Prophylaxis).
- Homecare nursing team for an overnight oximetry investigation (referral form in Homecare and Community Paediatric Nurses).
Many of these services overlap; in particular, sleep can be affected by respiratory, ENT and feeding issues, and it can be hard to work out which referral is best. In the local setting, we have access to home-based overnight oximetry (but not any more detailed sleep studies), which can be helpful for screening for SDB. We also have access to infant feeding assessments +/- VFSS, but these can be difficult to obtain locally sometimes. Therefore, with this in mind, consider discussion with local and tertiary teams about the best way forward, e.g. GOSH sleep service works closely with respiratory and ENT, so they can be a good starting point.
Audiology
- Follow-up is required for 8-10 months. Hearing (at 8-10 months) test should include a full audiological assessment, including thresholds, impedance and otoscopy.
- Refer for further check at 15-18 months and yearly follow-up thereafter (usually as the child will already be in the audiology DS pathway, by letter to paediatric audiology team at Edgware General Hospital). (See Hearing and Audiology Pathway) To discuss with the team, speak to the Consultant in Audiovestibular medicine. Referral to Audiology at EGH or email: paediatric.audiology@nhs.net. See: Children's Audiology (Hearing) Service.
Ophthalmology
- Any concerns over visual development, refer to Consultant Ophthalmologist, Eye Clinic at Barnet or EGH or RFH (whichever hospital is closer to the patient).
- Refer, by letter, for full ophthalmology assessment by 18 months (and repeated routinely at 4 years unless otherwise indicated, Ophthalmology Pathway) - By letter to Consultant Ophthalmologist, Ophthalmology department at Barnet hospital. For nasolacrimal duct obstruction, also refer.
Dental
- The best time to see a patient is as soon as the teeth come through. The British Society of Paediatric Dentistry recommendation is at age one. (See referral information in Dental Information and Referral Form). Head office on 020 3316 8353 or email: dentalreferral.whitthealth@nhs.net.
Endocrine
- Local follow-up for any children diagnosed with Diabetes.
Gastroenterology
- Any child with coeliac or other gastrointestinal-related problems - RFH or Barnet paediatrician or GOSH.
Immunology
- Recurrent infections - Please refer to "Immunology guidance for children with Down Syndrome" for reference and investigations - See Immune System, Infections and Immunisations.
Orthotics
- If any concerns regarding feet rolling inwards (valgus ankle), refer to the orthotic department for suitable ankle/foot support. (See Musculoskeletal Complications and Referral Form for Orthotics for referral form, can also discuss with their physiotherapist first).
Orthopaedics
- If lower limb alignment is excessively abnormal, e.g severe valgus knees or feet, refer to orthopaedic consultants for monitoring.
Social Care
- Referral to Social Care/ 0-25 Disabled Children's Team might be of benefit too (Referral form - 0-25 Children's Disability Team, Children's Social Care) for early support/universal services assessment.
Therapy Services
- Ensure physiotherapy input is ongoing, especially if any particular concerns about motor development, including extreme hypotonia.
- Ensure ongoing dysphagia team involvement as needed and get updated.
- Referral to appropriate therapy if indicated (contact the relevant therapy department for referral criteria if required), e.g. Occupational therapy. The form is the same as in Barnet Child Development Team Referral and also has the contact details for advice. Barnet Children's Integrated Therapies (CIT) (whittington.nhs.uk).
Letters to the GP
In addition to your full report, include:
- Vaccination recommendations - Recommended extra vaccinations (See Immune System, Infections and Immunisations) - Annual flu vaccine and the extra pneumococcal vaccine, and remind GPs that chickenpox can be more problematic in this group of children (presents differently and can cause more serious complications, so need more careful monitoring). There will also be routine letters being distributed around Autumn to GPs to remind them about these vaccinations due for all children with Down Syndrome. Ideally, too, ensure that these children are given the first batches of flu vaccine that are made available for the GPs. If there is a history/investigations showing immunocompromise, then the chickenpox (VZV) vaccine is recommended.
- Reminders to check for symptoms of atlanto-axial instability and complete and update the screening form or document in your report. See: Atlanto-Axial Instability Information pack, also see Atlanto-Axial Instability.
Useful Resources
Toileting guidance
Behaviour guidance
- Understanding Behaviour - Down's Syndrome Association is an excellent guide for parents.
Referrals
Refer to Speech and language therapy at age 2 years if not already known to them (sometimes they will have been known by the paediatric dysphagia team, which is run by speech and language therapists with a feeding specialist, but they also need to be referred to the other part of their team, the Speech and Language service). Use the form found in Barnet Child Development Team Referral.
- Makaton signing through The Early Years SEND Advisory Team, Underhill groups or local signing groups.
- Ensure the child is known to the Inclusive Education team/Educational psychologist (refer by letter to SEN and EP teams, separately, North London Business Park).
- Specialist Teams - D&HS (Deaf & Hearing Support Team), PD&CN (Physical Disability & Complex Needs Support Team), SSTV (Specialist Teaching Team, Vision) (BELS), Barnet Education and Learning Service, 3rd Floor, 2 Bristol Avenue, Colindale, London NW9 4EW. D&HS email: D&HS.Team@barnet.gov.uk, PD&CN email: pd.team@barnet.gov.uk, STTV email: VI.Team@barnet.gov.uk.
- Referral to CAMHS for psychological support if required (referral form, see CAMHS Services, SCAN and Referral Forms).
- Consider an Occupational therapy referral for ongoing sensory needs or fine motor skill difficulties impacting their activities of daily living (See OT criteria for acceptance, Occupational Therapy (OT) Services).
- Dental referral, if not done before - The best time to see a patient is as soon as the teeth come through. The British Society of Paediatric Dentistry recommendation is at age 1. (Referral information - Dental Information and Referral Form).
- If concerns about social communication (a small number of children with DS can have a dual diagnosis with ASD), discuss with other professionals and family about referral to TAASC forum (Team Assessing Autism and Social Communication) and usually the child's community paediatrician takes the lead here (referral via TAASC form or through child development team referral, can also discuss with the lead paediatric community consultant for the ASD pathway at Barnet child health HQ/CDT, see Barnet Child Development Team Referral for contact details and forms).
- Referral to Social Care/ 0-25 Disabled Children's Team might be of benefit too (See 0-25 Children's Disability Team, Children's Social Care for referral form) for early support/universal services assessment.